请认真填写需求信息,我们会在24小时内与您取得联系,并为您提供真诚的服务,
有任何关于我们的疑问,联系400-658-5080。
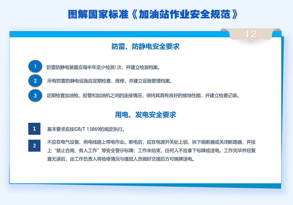
由应急管理部组织制定的国家标准《加油站作业安全规范》(AQ 3010-2022)已于近日实施。该标准规定了在加油站内进行的卸油、加油、油罐计量,设备使用、维护和检修等作业的安全要求。其中有个亮点是如果加油作业区内设置了具有声光报警功能的可燃气体检测报警系统,就可以允许客户在现场使用手机支付。可燃气体检测报警系统设计应符合GB/T 50493的规定。














版权所有:济南本安科技发展有限公司 鲁ICP备13015529号-2